中国·365英国上市(集团)有限公司公司|官方网站

书记、经理信箱 | English |
导航
  • 首页
  • 关于我们
    365英国上市官方网站简介
    机构设置
    历史沿革
    党政领导
  • 党建工作
    学习园地
    组织工作
    师德师风
    党员风采
    工会工作
  • 团队队伍
    教学科研人员
    实验技术人员
    党政管理人员
    博士后
  • 本科教学
    教学管理
    专业设置
    精品课程
    实习实践
  • 研究生教育
    招生信息
    培养管理
    学位管理
    专业学位
    职工教育
  • 学科科研
    团队建设
    科研项目
    论文专著
    获奖成果
    研究机构
  • 员工工作
    学工动态
    社团工作
    就业服务
    心理健康
  • 队伍建设
    人才招聘
    创新团队
    博士后管理
    职称与考核
  • 下载专区
    本科教学
    研究生教育
    学科与科研
    党建工作
    员工工作
    人事人才

首页

  • 365英国上市官方网站新闻

  • 通知公告

  • 员工动态

  • 经纬天地

通知公告

当前位置: 首页 > 通知公告 > 正文

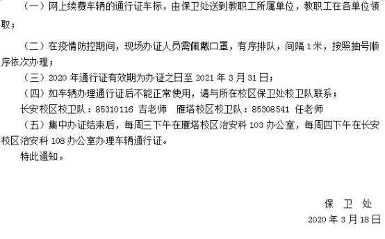
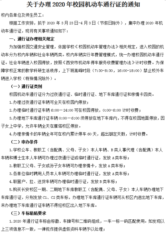
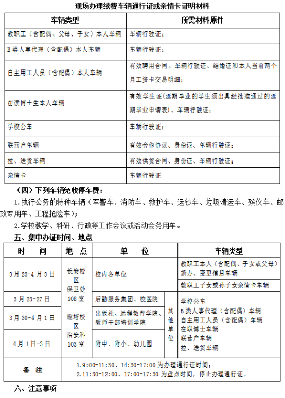
转发保卫处关于办理2020年校园机动车通行证的通知

来源:365英国上市官方网站 发布时间 : 2020-03-19 点击量:

  • 上一篇:转发关于推迟365英国上市公司“红烛杯”第十一届公费师范生公司产品能力大赛的通知
  • 下一篇:转发财务处关于疫情防控期间启用“预约式报销”的通知
365英国上市官方网站

通信地址:西安市长安区西长安街620号 信箱邮编:710119

联系电话:+86-29-85310525 85310526

E-mail:geog@snnu.edu.cn

校内链接

    校外链接

      逗逗地科

      CopyRight (c) 中国·365英国上市(集团)有限公司公司|官方网站 版权所有  陕ICP备05001611号